客服电话:400-889-6166
首页
服务项目
工程监理
装修监理
招标代理
造价咨询
房产销售
监理团队
工程案例
工程监理
装修监理
招标代理
造价咨询
图纸设计
房产销售
合作方式
关于我们
公司简介
公司资质
星空(中国)
联系我们
留言板
首页
服务项目
工程监理
装修监理
招标代理
造价咨询
房产销售
监理团队
工程案例
工程监理
装修监理
招标代理
造价咨询
图纸设计
房产销售
合作方式
关于我们
公司简介
公司资质
星空(中国)
联系我们
留言板
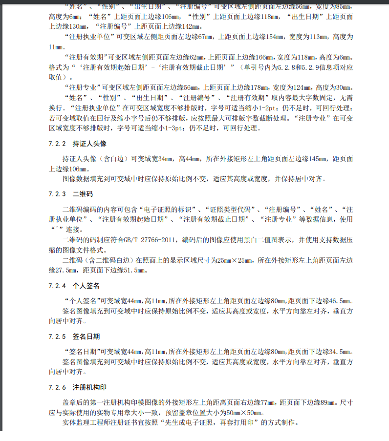
全国一体化在线政务服务平台 电子证照 监理工程师注册证书 (土木建筑工程专业)
来源:住建部
发布日期:2021-02-02
浏览次数:998
上一篇
下一篇
华体会·官方版网站登录入口
|
万搏平台
|
EMC易倍(中国区)官方网站
|
星空网官网首页入口
|
易倍emc官网网页版
|
爱游戏ayx在线登录入口
|
万搏平台
|
千亿·球友会(中国)官方网站
|
爱游戏(ayx)中国官方网站
|